应用方案

首页  /  应用方案  /  充电器、适配器

应用方案

应用方案

充电器、适配器

充电器案例

威客电竞微在充电器领域具备比较完整功率段的AC/DC电源芯片产品。威客电竞可以为您提供3-12W内置BJT功率管的PSR系列、7.5-36W内置MOS功率管的PSR系列、以及外置MOS功率管的PSR型号,并提供高性价比、性能优异、品质稳定的Adapater/Charger系统参考设计方案。

一、充电器性能特点:

1、全电压范围内高精度恒流/恒压调节;     

2、去除光耦和次级控制电路;             

3、内置变压器电感补偿;  

4、低启动电流,内置软启动,欠压保护;

5、内置前沿消隐,过温保护;         

6、限流保护,过压保护。

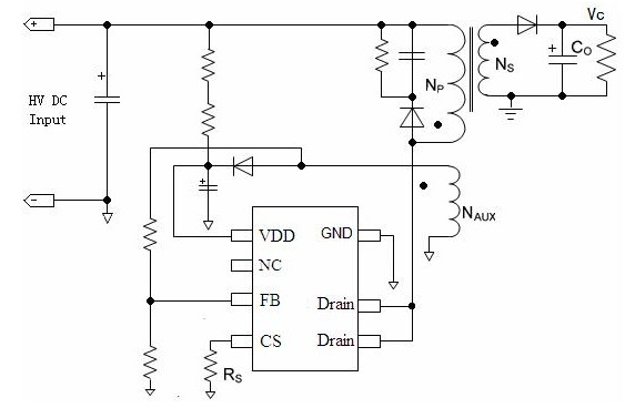
二、应用框图

           

                          

 

 

三、选型表

 

 

 

Product

Character

SW Voltage

VDD Operation Voltage

Power bound

Package

Note

PL3365C

CC/CV PSR Converter

800V(VCBO)

4~27V

<3W

SOP7

Charger/Adapter

PL3366C

CC/CV PSR Converter

800V(VCBO)

4~27V

<5W

SOP7

Charger/Adapter

PL3367C

CC/CV PSR Converter

700V(VCBO)

4~27V

<7.5W

SOP7

Charger/Adapter

PL3368C

CC/CV PSR Converter

700V(VCBO)

4~27V

<10W

SOP7/SOP8

Charger/Adapter

PL3369C

CC/CV PSR Converter

750V(VCBO)

4~27V

<12W

SOP7/SOP8

Charger/Adapter

PL3376C

CC/CV PSR Converter

800V(VCBO)

4~27V

<5W

SOP7

Charger/Adapter

PL3378C

CC/CV PSR Converter

700V(VCBO)

4~27V

<10W

SOP7

Charger/Adapter

PL3379C

CC/CV PSR Converter

750V(VCBO)

4~27V

<12W

SOP7

Charger/Adapter


四、应用框图

 

五、选型表

 

 

Product

Character

SW Voltage

RDS(on)

VDD Operation Voltage

 Power  bound

Package

Note

PL3322B

CC/CV PSR Converter

  一

  一

8~27V

  一

SOT23-6

Charger/Adapter

PL3323B

CC/CV PSR Converter

650V

8.0Ω

8~27V

<7.5W

SOP7

Charger/Adapter

PL3325B

CC/CV PSR Converter

650V

4.0Ω

8~27V

<12W

SOP7/SOP8/DIP7

Charger/Adapter

PL3326B

CC/CV PSR Converter

650V

2.6Ω

8~27V

<15W

SOP7/SOP8/DIP7

Charger/Adapter

PL3327B

CC/CV PSR Converter

650V

2.01Ω

8~27V

<18W

SOP7/SOP8/DIP7

Charger/Adapter

PL3328B

CC/CV PSR Converter

650V

1.14Ω

8~27V

<24W

DIP7

Charger/Adapter

PL3329B

CC/CV PSR Converter

650V

0.8Ω

8~27V

<36W

DIP7

Charger/Adapter